Image Statuses

Images in Glance can be in one of the following statuses:

  • queued

    The image identifier has been reserved for an image in the Glance registry. No image data has been uploaded to Glance and the image size was not explicitly set to zero on creation.

  • saving

    Denotes that an image’s raw data is currently being uploaded to Glance. When an image is registered with a call to POST /images and there is an x-image-meta-location header present, that image will never be in the saving status (as the image data is already available in some other location).

  • uploading

    Denotes that an import data-put call has been made. While in this status, a call to PUT /file is disallowed. (Note that a call to PUT /file on a queued image puts the image into saving status. Calls to PUT /stage are disallowed while an image is in saving status. Thus it’s not possible to use both upload methods on the same image.)

  • importing

    Denotes that an import call has been made but that the image is not yet ready for use.

  • active

    Denotes an image that is fully available in Glance. This occurs when the image data is uploaded, or the image size is explicitly set to zero on creation.

  • deactivated

    Denotes that access to image data is not allowed to any non-admin user. Prohibiting downloads of an image also prohibits operations like image export and image cloning that may require image data.

  • killed

    Denotes that an error occurred during the uploading of an image’s data, and that the image is not readable.

  • deleted

    Glance has retained the information about the image, but it is no longer available to use. An image in this state will be removed automatically at a later date.

  • pending_delete

    This is similar to deleted, however, Glance has not yet removed the image data. An image in this state is not recoverable.

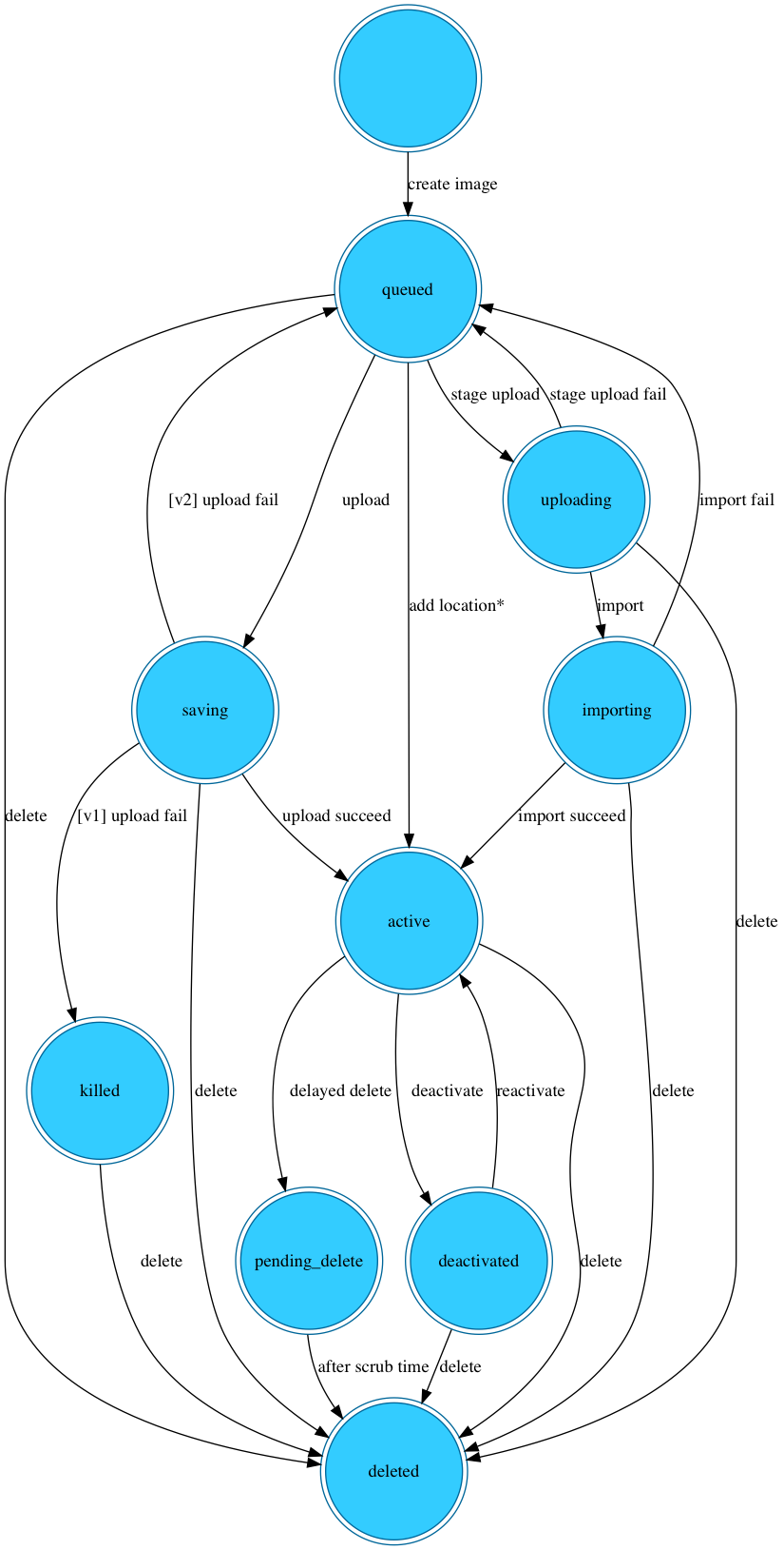
The states consist of: "queued", "saving", "active", "pending_delete", "deactivated", "uploading", "importing", "killed", and "deleted". The transitions consist of: An initial transition to the "queued" state called "create image". A transition from the "queued" state to the "active" state called "add location". A transition from the "queued" state to the "saving" state called "upload". A transition from the "queued" state to the "uploading" state called "stage upload". A transition from the "queued" state to the "deleted" state called "delete". A transition from the "saving" state to the "active" state called "upload succeeded". A transition from the "saving" state to the "deleted" state called "delete". A transition from the "saving" state to the "killed" state called "[v1] upload fail". A transition from the "saving" state to the "queued" state called "[v2] upload fail". A transition from the "uploading" state to the "importing" state called "import". A transition from the "uploading" state to the "queued" state called "stage upload fail". A transition from the "uploading" state to the "deleted" state called "delete". A transition from the "importing" state to the "active" state called "import succeed". A transition from the "importing" state to the "queued" state called "import fail". A transition from the "importing" state to the "deleted" state called "delete". A transition from the "active" state to the "deleted" state called "delete". A transition from the "active" state to the "pending_delete" state called "delayed delete". A transition from the "active" state to the "deactivated" state called "deactivate". A transition from the "killed" state to the "deleted" state called "deleted". A transition from the "pending_delete" state to the "deleted" state called "after scrub time". A transition from the "deactivated" state to the "deleted" state called "delete". A transition from the "deactivated" state to the "active" state called "reactivate". There are no transitions out of the "deleted" state.

This is a representation of how the image move from one status to the next.

  • Add location from zero to more than one.

Task Statuses

Tasks in Glance can be in one of the following statuses:

  • pending

    The task identifier has been reserved for a task in the Glance. No processing has begun on it yet.

  • processing

    The task has been picked up by the underlying executor and is being run using the backend Glance execution logic for that task type.

  • success

    Denotes that the task has had a successful run within Glance. The result field of the task shows more details about the outcome.

  • failure

    Denotes that an error occurred during the execution of the task and it cannot continue processing. The message field of the task shows what the error was.