Linux bridge: Self-service networks

This architecture example augments Linux bridge: Provider networks to support a nearly limitless quantity of entirely virtual networks. Although the Networking service supports VLAN self-service networks, this example focuses on VXLAN self-service networks. For more information on self-service networks, see Self-service networks.

Note

The Linux bridge agent lacks support for other overlay protocols such as GRE and Geneve.

Prerequisites

Add one network node with the following components:

  • Three network interfaces: management, provider, and overlay.

  • OpenStack Networking Linux bridge layer-2 agent, layer-3 agent, and any

    dependencies.

Modify the compute nodes with the following components:

  • Add one network interface: overlay.

Note

You can keep the DHCP and metadata agents on each compute node or move them to the network node.

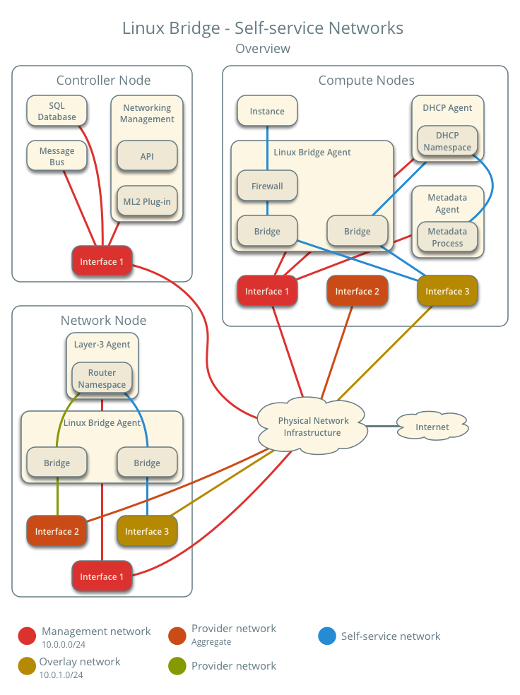
Architecture

Self-service networks using Linux bridge - overview

The following figure shows components and connectivity for one self-service network and one untagged (flat) provider network. In this particular case, the instance resides on the same compute node as the DHCP agent for the network. If the DHCP agent resides on another compute node, the latter only contains a DHCP namespace and Linux bridge with a port on the overlay physical network interface.

Self-service networks using Linux bridge - components and connectivity - one network

Example configuration

Use the following example configuration as a template to add support for self-service networks to an existing operational environment that supports provider networks.

Controller node

  1. In the neutron.conf file:

    • Enable routing and allow overlapping IP address ranges.

      [DEFAULT]
      service_plugins = router
      
  2. In the ml2_conf.ini file:

    • Add vxlan to type drivers and project network types.

      [ml2]
      type_drivers = flat,vlan,vxlan
      tenant_network_types = vxlan
      
    • Enable the layer-2 population mechanism driver.

      [ml2]
      mechanism_drivers = linuxbridge,l2population
      
    • Configure the VXLAN network ID (VNI) range.

      [ml2_type_vxlan]
      vni_ranges = VNI_START:VNI_END
      

      Replace VNI_START and VNI_END with appropriate numerical values.

  3. Restart the following services:

    • Server

Network node

  1. Install the Networking service layer-3 agent.

  2. In the neutron.conf file, configure common options:

    [DEFAULT]
    core_plugin = ml2
    auth_strategy = keystone
    
    [database]
    # ...
    
    [keystone_authtoken]
    # ...
    
    [nova]
    # ...
    
    [agent]
    # ...
    

    See the Installation Tutorials and Guides and Configuration Reference for your OpenStack release to obtain the appropriate additional configuration for the [DEFAULT], [database], [keystone_authtoken], [nova], and [agent] sections.

  3. In the linuxbridge_agent.ini file, configure the layer-2 agent.

    [linux_bridge]
    physical_interface_mappings = provider:PROVIDER_INTERFACE
    
    [vxlan]
    enable_vxlan = True
    l2_population = True
    local_ip = OVERLAY_INTERFACE_IP_ADDRESS
    
    [securitygroup]
    firewall_driver = iptables
    

    Warning

    By default, Linux uses UDP port 8472 for VXLAN tunnel traffic. This default value doesn’t follow the IANA standard, which assigned UDP port 4789 for VXLAN communication. As a consequence, if this node is part of a mixed deployment, where nodes with both OVS and Linux bridge must communicate over VXLAN tunnels, it is recommended that a line containing udp_dstport = 4789 be added to the [vxlan] section of all the Linux bridge agents. OVS follows the IANA standard.

    Replace PROVIDER_INTERFACE with the name of the underlying interface that handles provider networks. For example, eth1.

    Replace OVERLAY_INTERFACE_IP_ADDRESS with the IP address of the interface that handles VXLAN overlays for self-service networks.

  4. In the l3_agent.ini file, configure the layer-3 agent.

    [DEFAULT]
    interface_driver = linuxbridge
    
  5. Start the following services:

    • Linux bridge agent

    • Layer-3 agent

Compute nodes

  1. In the linuxbridge_agent.ini file, enable VXLAN support including layer-2 population.

    [vxlan]
    enable_vxlan = True
    l2_population = True
    local_ip = OVERLAY_INTERFACE_IP_ADDRESS
    

    Warning

    By default, Linux uses UDP port 8472 for VXLAN tunnel traffic. This default value doesn’t follow the IANA standard, which assigned UDP port 4789 for VXLAN communication. As a consequence, if this node is part of a mixed deployment, where nodes with both OVS and Linux bridge must communicate over VXLAN tunnels, it is recommended that a line containing udp_dstport = 4789 be added to the [vxlan] section of all the Linux bridge agents. OVS follows the IANA standard.

    Replace OVERLAY_INTERFACE_IP_ADDRESS with the IP address of the interface that handles VXLAN overlays for self-service networks.

  2. Restart the following services:

    • Linux bridge agent

Verify service operation

  1. Source the administrative project credentials.

  2. Verify presence and operation of the agents.

    $ openstack network agent list
    +--------------------------------------+--------------------+----------+-------------------+-------+-------+---------------------------+
    | ID                                   | Agent Type         | Host     | Availability Zone | Alive | State | Binary                    |
    +--------------------------------------+--------------------+----------+-------------------+-------+-------+---------------------------+
    | 09de6af6-c5f1-4548-8b09-18801f068c57 | Linux bridge agent | compute2 | None              | True  | UP    | neutron-linuxbridge-agent |
    | 188945d1-9e70-4803-a276-df924e0788a4 | Linux bridge agent | compute1 | None              | True  | UP    | neutron-linuxbridge-agent |
    | e76c440d-d5f6-4316-a674-d689630b629e | DHCP agent         | compute1 | nova              | True  | UP    | neutron-dhcp-agent        |
    | e67367de-6657-11e6-86a4-931cd04404bb | DHCP agent         | compute2 | nova              | True  | UP    | neutron-dhcp-agent        |
    | e8174cae-6657-11e6-89f0-534ac6d0cb5c | Metadata agent     | compute1 | None              | True  | UP    | neutron-metadata-agent    |
    | ece49ec6-6657-11e6-bafb-c7560f19197d | Metadata agent     | compute2 | None              | True  | UP    | neutron-metadata-agent    |
    | 598f6357-4331-4da5-a420-0f5be000bec9 | L3 agent           | network1 | nova              | True  | UP    | neutron-l3-agent          |
    | f4734e0f-bcd5-4922-a19d-e31d56b0a7ae | Linux bridge agent | network1 | None              | True  | UP    | neutron-linuxbridge-agent |
    +--------------------------------------+--------------------+----------+-------------------+-------+-------+---------------------------+
    

Create initial networks

The configuration supports multiple VXLAN self-service networks. For simplicity, the following procedure creates one self-service network and a router with a gateway on the flat provider network. The router uses NAT for IPv4 network traffic and directly routes IPv6 network traffic.

Note

IPv6 connectivity with self-service networks often requires addition of static routes to nodes and physical network infrastructure.

  1. Source the administrative project credentials.

  2. Update the provider network to support external connectivity for self-service networks.

    $ openstack network set --external provider1
    

    Note

    This command provides no output.

  3. Source a regular (non-administrative) project credentials.

  4. Create a self-service network.

    $ openstack network create selfservice1
    +-------------------------+--------------+
    | Field                   | Value        |
    +-------------------------+--------------+
    | admin_state_up          | UP           |
    | mtu                     | 1450         |
    | name                    | selfservice1 |
    | port_security_enabled   | True         |
    | router:external         | Internal     |
    | shared                  | False        |
    | status                  | ACTIVE       |
    +-------------------------+--------------+
    

    Note

    If you are using an MTU value on your network below 1280, please read the warning listed in the IPv6 configuration guide before creating any subnets.

  5. Create a IPv4 subnet on the self-service network.

    $ openstack subnet create --subnet-range 192.0.2.0/24 \
      --network selfservice1 --dns-nameserver 8.8.4.4 selfservice1-v4
    +-------------------+---------------------------+
    | Field             | Value                     |
    +-------------------+---------------------------+
    | allocation_pools  | 192.0.2.2-192.0.2.254     |
    | cidr              | 192.0.2.0/24              |
    | dns_nameservers   | 8.8.4.4                   |
    | enable_dhcp       | True                      |
    | gateway_ip        | 192.0.2.1                 |
    | ip_version        | 4                         |
    | name              | selfservice1-v4           |
    +-------------------+---------------------------+
    
  6. Create a IPv6 subnet on the self-service network.

    $ openstack subnet create --subnet-range fd00:192:0:2::/64 --ip-version 6 \
      --ipv6-ra-mode slaac --ipv6-address-mode slaac --network selfservice1 \
      --dns-nameserver 2001:4860:4860::8844 selfservice1-v6
    +-------------------+------------------------------------------------------+
    | Field             | Value                                                |
    +-------------------+------------------------------------------------------+
    | allocation_pools  | fd00:192:0:2::2-fd00:192:0:2:ffff:ffff:ffff:ffff     |
    | cidr              | fd00:192:0:2::/64                                    |
    | dns_nameservers   | 2001:4860:4860::8844                                 |
    | enable_dhcp       | True                                                 |
    | gateway_ip        | fd00:192:0:2::1                                      |
    | ip_version        | 6                                                    |
    | ipv6_address_mode | slaac                                                |
    | ipv6_ra_mode      | slaac                                                |
    | name              | selfservice1-v6                                      |
    +-------------------+------------------------------------------------------+
    
  7. Create a router.

    $ openstack router create router1
    +-----------------------+---------+
    | Field                 | Value   |
    +-----------------------+---------+
    | admin_state_up        | UP      |
    | name                  | router1 |
    | status                | ACTIVE  |
    +-----------------------+---------+
    
  8. Add the IPv4 and IPv6 subnets as interfaces on the router.

    $ openstack router add subnet router1 selfservice1-v4
    $ openstack router add subnet router1 selfservice1-v6
    

    Note

    These commands provide no output.

  9. Add the provider network as the gateway on the router.

    $ openstack router set --external-gateway provider1 router1
    

Verify network operation

  1. On each compute node, verify creation of a second qdhcp namespace.

    # ip netns
    qdhcp-8b868082-e312-4110-8627-298109d4401c
    qdhcp-8fbc13ca-cfe0-4b8a-993b-e33f37ba66d1
    
  2. On the network node, verify creation of the qrouter namespace.

    # ip netns
    qrouter-17db2a15-e024-46d0-9250-4cd4d336a2cc
    
  3. Source a regular (non-administrative) project credentials.

  4. Create the appropriate security group rules to allow ping and SSH access instances using the network.

    $ openstack security group rule create --proto icmp default
    +------------------+-----------+
    | Field            | Value     |
    +------------------+-----------+
    | direction        | ingress   |
    | ethertype        | IPv4      |
    | protocol         | icmp      |
    | remote_ip_prefix | 0.0.0.0/0 |
    +------------------+-----------+
    
    $ openstack security group rule create --ethertype IPv6 --proto ipv6-icmp default
    +-----------+-----------+
    | Field     | Value     |
    +-----------+-----------+
    | direction | ingress   |
    | ethertype | IPv6      |
    | protocol  | ipv6-icmp |
    +-----------+-----------+
    
    $ openstack security group rule create --proto tcp --dst-port 22 default
    +------------------+-----------+
    | Field            | Value     |
    +------------------+-----------+
    | direction        | ingress   |
    | ethertype        | IPv4      |
    | port_range_max   | 22        |
    | port_range_min   | 22        |
    | protocol         | tcp       |
    | remote_ip_prefix | 0.0.0.0/0 |
    +------------------+-----------+
    
    $ openstack security group rule create --ethertype IPv6 --proto tcp --dst-port 22 default
    +------------------+-----------+
    | Field            | Value     |
    +------------------+-----------+
    | direction        | ingress   |
    | ethertype        | IPv6      |
    | port_range_max   | 22        |
    | port_range_min   | 22        |
    | protocol         | tcp       |
    +------------------+-----------+
    
  5. Launch an instance with an interface on the self-service network. For example, a CirrOS image using flavor ID 1.

    $ openstack server create --flavor 1 --image cirros --nic net-id=NETWORK_ID selfservice-instance1
    

    Replace NETWORK_ID with the ID of the self-service network.

  6. Determine the IPv4 and IPv6 addresses of the instance.

    $ openstack server list
    +--------------------------------------+-----------------------+--------+----------------------------------------------------------+--------+---------+
    | ID                                   | Name                  | Status | Networks                                                 | Image  | Flavor  |
    +--------------------------------------+-----------------------+--------+----------------------------------------------------------+--------+---------+
    | c055cdb0-ebb4-4d65-957c-35cbdbd59306 | selfservice-instance1 | ACTIVE | selfservice1=192.0.2.4, fd00:192:0:2:f816:3eff:fe30:9cb0 | cirros | m1.tiny |
    +--------------------------------------+-----------------------+--------+----------------------------------------------------------+--------+---------+
    

    Warning

    The IPv4 address resides in a private IP address range (RFC1918). Thus, the Networking service performs source network address translation (SNAT) for the instance to access external networks such as the Internet. Access from external networks such as the Internet to the instance requires a floating IPv4 address. The Networking service performs destination network address translation (DNAT) from the floating IPv4 address to the instance IPv4 address on the self-service network. On the other hand, the Networking service architecture for IPv6 lacks support for NAT due to the significantly larger address space and complexity of NAT. Thus, floating IP addresses do not exist for IPv6 and the Networking service only performs routing for IPv6 subnets on self-service networks. In other words, you cannot rely on NAT to “hide” instances with IPv4 and IPv6 addresses or only IPv6 addresses and must properly implement security groups to restrict access.

  7. On the controller node or any host with access to the provider network, ping the IPv6 address of the instance.

    $ ping6 -c 4 fd00:192:0:2:f816:3eff:fe30:9cb0
    PING fd00:192:0:2:f816:3eff:fe30:9cb0(fd00:192:0:2:f816:3eff:fe30:9cb0) 56 data bytes
    64 bytes from fd00:192:0:2:f816:3eff:fe30:9cb0: icmp_seq=1 ttl=63 time=2.08 ms
    64 bytes from fd00:192:0:2:f816:3eff:fe30:9cb0: icmp_seq=2 ttl=63 time=1.88 ms
    64 bytes from fd00:192:0:2:f816:3eff:fe30:9cb0: icmp_seq=3 ttl=63 time=1.55 ms
    64 bytes from fd00:192:0:2:f816:3eff:fe30:9cb0: icmp_seq=4 ttl=63 time=1.62 ms
    
    --- fd00:192:0:2:f816:3eff:fe30:9cb0 ping statistics ---
    4 packets transmitted, 4 received, 0% packet loss, time 3004ms
    rtt min/avg/max/mdev = 1.557/1.788/2.085/0.217 ms
    
  8. Optionally, enable IPv4 access from external networks such as the Internet to the instance.

    1. Create a floating IPv4 address on the provider network.

      $ openstack floating ip create provider1
      +-------------+--------------------------------------+
      | Field       | Value                                |
      +-------------+--------------------------------------+
      | fixed_ip    | None                                 |
      | id          | 22a1b088-5c9b-43b4-97f3-970ce5df77f2 |
      | instance_id | None                                 |
      | ip          | 203.0.113.16                         |
      | pool        | provider1                            |
      +-------------+--------------------------------------+
      
    2. Associate the floating IPv4 address with the instance.

      $ openstack server add floating ip selfservice-instance1 203.0.113.16
      

      Note

      This command provides no output.

    3. On the controller node or any host with access to the provider network, ping the floating IPv4 address of the instance.

      $ ping -c 4 203.0.113.16
      PING 203.0.113.16 (203.0.113.16) 56(84) bytes of data.
      64 bytes from 203.0.113.16: icmp_seq=1 ttl=63 time=3.41 ms
      64 bytes from 203.0.113.16: icmp_seq=2 ttl=63 time=1.67 ms
      64 bytes from 203.0.113.16: icmp_seq=3 ttl=63 time=1.47 ms
      64 bytes from 203.0.113.16: icmp_seq=4 ttl=63 time=1.59 ms
      
      --- 203.0.113.16 ping statistics ---
      4 packets transmitted, 4 received, 0% packet loss, time 3005ms
      rtt min/avg/max/mdev = 1.473/2.040/3.414/0.798 ms
      
  9. Obtain access to the instance.

  10. Test IPv4 and IPv6 connectivity to the Internet or other external network.

Network traffic flow

The following sections describe the flow of network traffic in several common scenarios. North-south network traffic travels between an instance and external network such as the Internet. East-west network traffic travels between instances on the same or different networks. In all scenarios, the physical network infrastructure handles switching and routing among provider networks and external networks such as the Internet. Each case references one or more of the following components:

  • Provider network (VLAN)

    • VLAN ID 101 (tagged)

  • Self-service network 1 (VXLAN)

    • VXLAN ID (VNI) 101

  • Self-service network 2 (VXLAN)

    • VXLAN ID (VNI) 102

  • Self-service router

    • Gateway on the provider network

    • Interface on self-service network 1

    • Interface on self-service network 2

  • Instance 1

  • Instance 2

North-south scenario 1: Instance with a fixed IP address

For instances with a fixed IPv4 address, the network node performs SNAT on north-south traffic passing from self-service to external networks such as the Internet. For instances with a fixed IPv6 address, the network node performs conventional routing of traffic between self-service and external networks.

  • The instance resides on compute node 1 and uses self-service network 1.

  • The instance sends a packet to a host on the Internet.

The following steps involve compute node 1:

  1. The instance interface (1) forwards the packet to the self-service bridge instance port (2) via veth pair.

  2. Security group rules (3) on the self-service bridge handle firewalling and connection tracking for the packet.

  3. The self-service bridge forwards the packet to the VXLAN interface (4) which wraps the packet using VNI 101.

  4. The underlying physical interface (5) for the VXLAN interface forwards the packet to the network node via the overlay network (6).

The following steps involve the network node:

  1. The underlying physical interface (7) for the VXLAN interface forwards the packet to the VXLAN interface (8) which unwraps the packet.

  2. The self-service bridge router port (9) forwards the packet to the self-service network interface (10) in the router namespace.

    • For IPv4, the router performs SNAT on the packet which changes the source IP address to the router IP address on the provider network and sends it to the gateway IP address on the provider network via the gateway interface on the provider network (11).

    • For IPv6, the router sends the packet to the next-hop IP address, typically the gateway IP address on the provider network, via the provider gateway interface (11).

  3. The router forwards the packet to the provider bridge router port (12).

  4. The VLAN sub-interface port (13) on the provider bridge forwards the packet to the provider physical network interface (14).

  5. The provider physical network interface (14) adds VLAN tag 101 to the packet and forwards it to the Internet via physical network infrastructure (15).

Note

Return traffic follows similar steps in reverse. However, without a floating IPv4 address, hosts on the provider or external networks cannot originate connections to instances on the self-service network.

Self-service networks using Linux bridge - network traffic flow - north/south scenario 1

North-south scenario 2: Instance with a floating IPv4 address

For instances with a floating IPv4 address, the network node performs SNAT on north-south traffic passing from the instance to external networks such as the Internet and DNAT on north-south traffic passing from external networks to the instance. Floating IP addresses and NAT do not apply to IPv6. Thus, the network node routes IPv6 traffic in this scenario.

  • The instance resides on compute node 1 and uses self-service network 1.

  • A host on the Internet sends a packet to the instance.

The following steps involve the network node:

  1. The physical network infrastructure (1) forwards the packet to the provider physical network interface (2).

  2. The provider physical network interface removes VLAN tag 101 and forwards the packet to the VLAN sub-interface on the provider bridge.

  3. The provider bridge forwards the packet to the self-service router gateway port on the provider network (5).

    • For IPv4, the router performs DNAT on the packet which changes the destination IP address to the instance IP address on the self-service network and sends it to the gateway IP address on the self-service network via the self-service interface (6).

    • For IPv6, the router sends the packet to the next-hop IP address, typically the gateway IP address on the self-service network, via the self-service interface (6).

  4. The router forwards the packet to the self-service bridge router port (7).

  5. The self-service bridge forwards the packet to the VXLAN interface (8) which wraps the packet using VNI 101.

  6. The underlying physical interface (9) for the VXLAN interface forwards the packet to the network node via the overlay network (10).

The following steps involve the compute node:

  1. The underlying physical interface (11) for the VXLAN interface forwards the packet to the VXLAN interface (12) which unwraps the packet.

  2. Security group rules (13) on the self-service bridge handle firewalling and connection tracking for the packet.

  3. The self-service bridge instance port (14) forwards the packet to the instance interface (15) via veth pair.

Note

Egress instance traffic flows similar to north-south scenario 1, except SNAT changes the source IP address of the packet to the floating IPv4 address rather than the router IP address on the provider network.

Self-service networks using Linux bridge - network traffic flow - north/south scenario 2

East-west scenario 1: Instances on the same network

Instances with a fixed IPv4/IPv6 or floating IPv4 address on the same network communicate directly between compute nodes containing those instances.

By default, the VXLAN protocol lacks knowledge of target location and uses multicast to discover it. After discovery, it stores the location in the local forwarding database. In large deployments, the discovery process can generate a significant amount of network that all nodes must process. To eliminate the latter and generally increase efficiency, the Networking service includes the layer-2 population mechanism driver that automatically populates the forwarding database for VXLAN interfaces. The example configuration enables this driver. For more information, see ML2 plug-in.

  • Instance 1 resides on compute node 1 and uses self-service network 1.

  • Instance 2 resides on compute node 2 and uses self-service network 1.

  • Instance 1 sends a packet to instance 2.

The following steps involve compute node 1:

  1. The instance 1 interface (1) forwards the packet to the self-service bridge instance port (2) via veth pair.

  2. Security group rules (3) on the self-service bridge handle firewalling and connection tracking for the packet.

  3. The self-service bridge forwards the packet to the VXLAN interface (4) which wraps the packet using VNI 101.

  4. The underlying physical interface (5) for the VXLAN interface forwards the packet to compute node 2 via the overlay network (6).

The following steps involve compute node 2:

  1. The underlying physical interface (7) for the VXLAN interface forwards the packet to the VXLAN interface (8) which unwraps the packet.

  2. Security group rules (9) on the self-service bridge handle firewalling and connection tracking for the packet.

  3. The self-service bridge instance port (10) forwards the packet to the instance 1 interface (11) via veth pair.

Note

Return traffic follows similar steps in reverse.

Self-service networks using Linux bridge - network traffic flow - east/west scenario 1

East-west scenario 2: Instances on different networks

Instances using a fixed IPv4/IPv6 address or floating IPv4 address communicate via router on the network node. The self-service networks must reside on the same router.

  • Instance 1 resides on compute node 1 and uses self-service network 1.

  • Instance 2 resides on compute node 1 and uses self-service network 2.

  • Instance 1 sends a packet to instance 2.

Note

Both instances reside on the same compute node to illustrate how VXLAN enables multiple overlays to use the same layer-3 network.

The following steps involve the compute node:

  1. The instance 1 interface (1) forwards the packet to the self-service bridge instance port (2) via veth pair.

  2. Security group rules (3) on the self-service bridge handle firewalling and connection tracking for the packet.

  3. The self-service bridge forwards the packet to the VXLAN interface (4) which wraps the packet using VNI 101.

  4. The underlying physical interface (5) for the VXLAN interface forwards the packet to the network node via the overlay network (6).

The following steps involve the network node:

  1. The underlying physical interface (7) for the VXLAN interface forwards the packet to the VXLAN interface (8) which unwraps the packet.

  2. The self-service bridge router port (9) forwards the packet to the self-service network 1 interface (10) in the router namespace.

  3. The router sends the packet to the next-hop IP address, typically the gateway IP address on self-service network 2, via the self-service network 2 interface (11).

  4. The router forwards the packet to the self-service network 2 bridge router port (12).

  5. The self-service network 2 bridge forwards the packet to the VXLAN interface (13) which wraps the packet using VNI 102.

  6. The physical network interface (14) for the VXLAN interface sends the packet to the compute node via the overlay network (15).

The following steps involve the compute node:

  1. The underlying physical interface (16) for the VXLAN interface sends the packet to the VXLAN interface (17) which unwraps the packet.

  2. Security group rules (18) on the self-service bridge handle firewalling and connection tracking for the packet.

  3. The self-service bridge instance port (19) forwards the packet to the instance 2 interface (20) via veth pair.

Note

Return traffic follows similar steps in reverse.

Self-service networks using Linux bridge - network traffic flow - east/west scenario 2