Configure and run Solum

Configuration Reference

To alter the default compute flavor edit /etc/solum/templates/*.yaml

flavor:
  type: string
  description: Flavor to use for servers
  default: m1.tiny

Edit the default section to the desired value.

High Availability Guide

Operations Guide

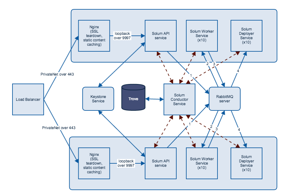
Solum has been successfully running in production environments with the following example architecture:

../_images/solum_architecture.png

Solum application deployment follows this flow:

  • Load Balancer listening on HTTPS port
  • Traffic travels across private net to 2+ nodes to Nginx listening on port 443
  • Nginx tears down SSL and redirects traffic over loopback to port 9777 to Solum API service
  • Solum API Service authenticates with Keystone service (open up outbound traffic to only keystone service from Solum API)
  • To retrieve Solum applications, API service would send messages to Conductor service, which communicates over service net to Trove to retrieve data
  • During app deployment, Solum API service sends a queue message to Rabbit MQ service [1] (should be multi-node over private net)
  • Solum Worker service picks up a queue message from Rabbit MQ [2] and pulls down a git repository, builds it, runs unit tests (if specified), builds a docker container, and uploads it to Swift * This is a fairly lengthy process and completely blocks this service. You should scale out your infrastructure to easily accommodate your traffic. A performance test based on your expected load can give you a good idea of how many nodes and how many worker services per node you need.
  • Solum Worker persists application state to Trove via Conductor service
  • Upon completion, worker service sends a message to Rabbit MQ [3]
  • Solum Deployer service picks up the message from Rabbit MQ [4] and calls Heat to deploy a heat stack with user’s information and newly created docker container * Deployer service also blocks on this call so your infrastructure should scale out to support your user load
  • Deployer service persists application state to Trove via Conductor service

Solum deployment infrastructure is dependent on existence of the following OpenStack services:

  • Nova
  • Keystone
  • Trove
  • Swift
  • Glance
  • Heat

To assist with deploying a new Solum architecture, please refer to the following cookbooks to get started:

Security Guide